ok, so it's been over a year and a couple of things have happened

I'm not sure if this belongs in this thread or if it should have its own, but here we go...
A little over two years ago in this thread, RaveGuru wrote:
RaveGuru wrote:
I would love to make an internal clockport so the RR-net could be completely built in and fittet to the C64 case with just the RJ-45 connector coming out.
Those who attended the recently held St:LCP 2008 party, had a chance to see exactly that:
Attachment:
File comment: RJ-45 and on/off switch - Needs to be glued on properly ;-)
CPB05.JPG [41.73 KiB]
Downloaded 124 times
Attachment:
File comment: Overview
CPB01.JPG [90.54 KiB]
Downloaded 108 times
Attachment:
File comment: A birds-nest *shrug*
CPB02.JPG [53.17 KiB]
Downloaded 107 times
Attachment:
File comment: Component side, incl. last minute fixes ;-)
CPB06.JPG [39.67 KiB]
Downloaded 99 times
Attachment:
File comment: The ON/OFF switch and RJ-45 plug from the inside
CPB03.JPG [57.43 KiB]
Downloaded 88 times
Attachment:
File comment: I/O1 cut..
CPB04.JPG [72.33 KiB]
Downloaded 94 times
The logic intercepts I/O1 and does chipselect for $de02-$de0f only. If something outside that address space is addressed, I/O1 gets passed on to the Expansion Port. That's why I/O1 has been cut.
The switch can enable and disable the logic and thus the RR-Net completely. This is needed if e.g. a FC3 is to be used in the Expansion Port.
Other cartridges like Retro Replay, MMC64, MMC Replay and 1541 Ultimate (in Retro Replay cart mode) all work with this internally mounted RR-Net.
So, yes.. I now have a 1541U with The Final Replay ROM in it and CodeNet actually works!

WarpCopy also works, except for one tiny detail: The 1541U doesn't seem to handle the WarpCopy fast reader. The writer works, though and so does reading from non-1541U drives. So one can read a floppy from a real 1541 using WarpCopy and write it to 1541U.
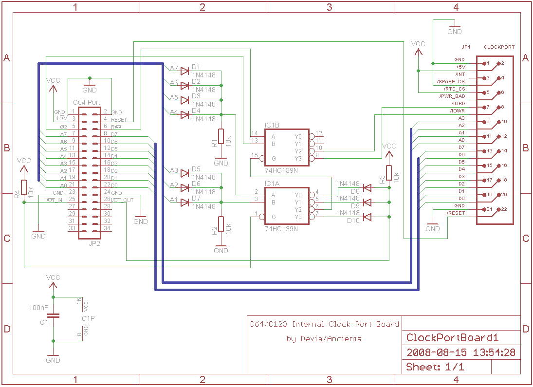
For those who want to build this themselves, here's a schematic for the Clock-Port Board:
Attachment:
File comment: Schematic of Clock-Port Board
ClockPortBoard1.png [26.92 KiB]
Downloaded 122 times
And a part list:
Code:
Part Value Package
C1 100nF C025-025X050
D1 1N4148 DO34-7
D2 1N4148 DO34-7
D3 1N4148 DO34-7
D4 1N4148 DO34-7
D5 1N4148 DO34-7
D6 1N4148 DO34-7
D7 1N4148 DO34-7
D8 1N4148 DO34-7
D9 1N4148 DO34-7
D10 1N4148 DO34-7
IC1 74HC139N DIL16
JP1 CLOCKPORT 87758-2216
JP2 C64 Port MA17-2
R1 10k 0204/7
R2 10k 0204/7
R3 10k 0204/7
R4 10k 0204/7
oh, yeah.. and the on/off switch needs to be connected like this:
Attachment:
File comment: On/Off switch schematic
OnOffSwitch.png [4.19 KiB]
Downloaded 72 times
Guess that's it..
- oh yeah, and to sum up the whole Clock-Port /IORD, /IOWR confusion from earlier, this is how it's logically implemented on this board:
Attachment:
File comment: /IORD, /IOWR generation
IORD_IOWR.png [5.51 KiB]
Downloaded 79 times
If you go and attempt to build this or something based on it, I would like to hear about it... I might have forgotten something in the schematic

- and if someone knows of a cheap PCB producer who does cheap prototypes and/or cheap low volume batches.. plz lemme know, mkay?